二次元裏@ふたば
[ホーム]

[掲示板に戻る]
レス送信モード
おなまえ
E-mail
題  名
コメント
添付File []
削除キー(削除用.英数字で8字以内)

画像ファイル名:1772037642796.webp-(11368 B)
11368 B無念Nameとしあき26/02/26(木)01:40:42No.1390072697そうだねx4 12:40頃消えます
なぜ失敗したのか・・
1無念Nameとしあき26/02/26(木)01:42:40No.1390072839そうだねx6
俺はスレあきより偉くないし、
スレあきも俺より偉くない
いつもクソスレ立ててくれてありがとう
del
2無念Nameとしあき26/02/26(木)01:43:35No.1390072907そうだねx37
災害時のインフラとしての機能も捨てた感ある
3無念Nameとしあき26/02/26(木)01:45:02No.1390073013そうだねx8
スレあきと同じ生まれながらの失敗作
4無念Nameとしあき26/02/26(木)01:45:33No.1390073047+
成功したら「民業圧迫」って潰されるから…
5無念Nameとしあき26/02/26(木)01:46:44No.1390073126そうだねx7
使ってた友人曰く
死ぬ程番組探しにくくなって使いにくくなった死ねよ
だそうだ
6無念Nameとしあき26/02/26(木)01:46:58No.1390073141そうだねx6
NHKのメイン視聴層の年寄りには見るまでのハードルが高すぎる
デジタル方面の我慢が利かないからわかりやすく説明してもわからんで投げられるし
7無念Nameとしあき26/02/26(木)02:02:51No.1390074136+
ユーザー登録出来ないから番組表からニュースだけ見てる
8無念Nameとしあき26/02/26(木)02:03:36No.1390074186そうだねx14
お年寄りはねらくらくスマホの操作すら怪しいの
9無念Nameとしあき26/02/26(木)02:04:45No.1390074248そうだねx3
>成功したら「民業圧迫」って潰されるから…
民放今頃気付いてそう
本当の敵はNHKじゃなくてNetflixだったことに
10無念Nameとしあき26/02/26(木)02:04:57No.1390074261そうだねx20
国外では無料
11無念Nameとしあき26/02/26(木)02:05:19No.1390074282そうだねx10
>お年寄りはねらくらくスマホの操作すら怪しいの
変に制限かかってるらくらくスマホより普通のスマホの方が簡単に使えるぞ
12無念Nameとしあき26/02/26(木)02:07:37No.1390074411そうだねx2
スレ画じゃないけどラジオ深夜便も番組を休止する時は
あとでらじるらじるをスマホとかPCで聴いてね!ってやってて
いよいよ後期高齢者切り離しかと思ったわ
13無念Nameとしあき26/02/26(木)02:10:28No.1390074591+
>変に制限かかってるらくらくスマホより普通のスマホの方が簡単に使えるぞ
選択肢が多いとキャパオーバーでつまづくから変だろうが制限かかってた方が老人にはいい
14無念Nameとしあき26/02/26(木)02:13:16No.1390074767そうだねx24
そもそも何で毎月2000円払ってるのに
ネットで見るのにまた追加料金なんだ?
15無念Nameとしあき26/02/26(木)02:14:04No.1390074811そうだねx4
如何に国民から受信料を徴収するか文句を言わせないようにするかと打算が詰まってる
16無念Nameとしあき26/02/26(木)02:16:34No.1390074930そうだねx8
>>変に制限かかってるらくらくスマホより普通のスマホの方が簡単に使えるぞ
>選択肢が多いとキャパオーバーでつまづくから変だろうが制限かかってた方が老人にはいい
実際弄ってみるとマジで使いにくいぞ
印象だけで語るなよ
17無念Nameとしあき26/02/26(木)02:16:37No.1390074934そうだねx14
なんか探し物しててNHKのサイト行ったらスレ画でログインして下さいって言われて
なんかクッソめんどくさくてどうでもよくなって止めた思い出
18無念Nameとしあき26/02/26(木)02:17:21No.1390074966+
他の動画サブスクアプリとか参考にしなかったの・・・?
19無念Nameとしあき26/02/26(木)02:19:00No.1390075049そうだねx2
>実際弄ってみるとマジで使いにくいぞ
>印象だけで語るなよ
いやそれはあんたが前提としてスマホ使える人間だからだろ
普段使ってるものと仕様が違えば使いにくいのは当たり前
20無念Nameとしあき26/02/26(木)02:20:21No.1390075126そうだねx4
なんでとしあきがらくらくスマホ使いにくいって文句言ってるの?
初めてスマホ買ってもらった高齢者あきなの?
21無念Nameとしあき26/02/26(木)02:20:25No.1390075129そうだねx23
NHKが要らない
22無念Nameとしあき26/02/26(木)02:24:12No.1390075348そうだねx5
NHKプラスでもココをこう変えたほうがいいのになって点はいくつもあった
ONEは手がつけられないほど使いにくい
23無念Nameとしあき26/02/26(木)02:26:48No.1390075474+
プラス時代にアプリの更新かかってIDとパスの再入力を求めてきた
そんなことあるのか
ブラウザでChromeに覚えさせてたほうがマシだろ…
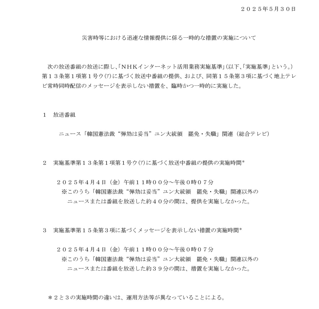
24無念Nameとしあき26/02/26(木)02:32:46No.1390075810そうだねx2
いくつも動画サイト作ってない?あほだろ
25無念Nameとしあき26/02/26(木)02:32:50No.1390075817そうだねx2
年寄りじゃなくても使ってられないレベルの改悪なのが問題なんで
26無念Nameとしあき26/02/26(木)02:34:55No.1390075939+
>プラス時代にアプリの更新かかってIDとパスの再入力を求めてきた
>そんなことあるのか
>ブラウザでChromeに覚えさせてたほうがマシだろ…
誰も使ってないmyドコモアプリとそっくりだな
ブラウザのほうが万倍マシに動くから
27無念Nameとしあき26/02/26(木)02:37:16No.1390076040そうだねx1
うざくてこの前の選挙速報でも他探したわ
28無念Nameとしあき26/02/26(木)02:42:58No.1390076300そうだねx8
偏向報道やめればいいのにね
YouTuberより品質低い番組作ってるようじゃ金取れないわ
29無念Nameとしあき26/02/26(木)02:45:30No.1390076421そうだねx5
ニュースすら制限かかってるのよくわからん…
30無念Nameとしあき26/02/26(木)02:48:45No.1390076594そうだねx6
>偏向報道やめればいいのにね
>YouTuberより品質低い番組作ってるようじゃ金取れないわ
NHKは割と質は高いだろう
ただ民放ノリのバラエティ増えて来てそういうのは要らん
31無念Nameとしあき26/02/26(木)02:50:01No.1390076659そうだねx5
有り余る受信料収入を消化するためだろ
使い切らないと「受信料下げろ!」って言われる
今回のオリンピックだって民放はチラホラしか放送してないのにNHKばっかり連荘で放送してた
つまりオリンピックの放送権バンバン買えたのはNHKだけって事だ
それだけ受信料が余ってる訳だ
32無念Nameとしあき26/02/26(木)02:50:09No.1390076669そうだねx5
余計なことをしたがるやつが作らせたアプリ
33無念Nameとしあき26/02/26(木)02:50:37No.1390076699そうだねx5
ぐぐってNHKのサイトがヒットして行っても受信料がどーたらこーたら書いてあって邪魔でしかない
ネットから消えて欲しい
34無念Nameとしあき26/02/26(木)02:52:27No.1390076789+
前のアプリのが(天気予報として)使いやすかったがもう消した
35無念Nameとしあき26/02/26(木)03:06:17No.1390077376そうだねx6
民放じゃ作れない番組を作るために公共放送という特別扱いにしてください!って話だったのに
民放と同じようなバラエティー番組作るんじゃあ
もう特別扱い辞めて民営化でいいだろ
国鉄⇒JRになったように、公共放送⇒民間放送のNHKという一企業になるだけで消える訳じゃないしな
36無念Nameとしあき26/02/26(木)03:11:37No.1390077581そうだねx5
ドキュメンタリ作らせたらまず右に出るものはないしなにより不躾なCM挟んで興醒めしないのはよい
37無念Nameとしあき26/02/26(木)03:16:28No.1390077763そうだねx12
最近は自前CM多いがな
38無念Nameとしあき26/02/26(木)03:19:30No.1390077877そうだねx2
>もう特別扱い辞めて民営化でいいだろ
実は最初から民間企業なのよ
NHKが国営企業だった事は一度もないんですよ
39無念Nameとしあき26/02/26(木)03:23:53No.1390078021そうだねx2
公共放送だからCMは駄目だけどPRならOKです!
なのでPRをバンバン入れます!
こいつはとんだ盲点だったわ!
40無念Nameとしあき26/02/26(木)03:24:09No.1390078034そうだねx1
>なぜ失敗したのか・・
NHKアニメと大河ドラマと朝の連続テレビ小説の配信がTVerにて登場予定
4月運用スタートします
41無念Nameとしあき26/02/26(木)03:25:54No.1390078093+
>いよいよ後期高齢者切り離しかと思ったわ
深夜なら埼玉菖蒲の594kHzで大体カバー出来るんじゃ無いのかな
42無念Nameとしあき26/02/26(木)03:28:20No.1390078190+
>偏向報道やめればいいのにね
何をもって「偏向」と見做すか各々の判断だから実際の所各々の局で好き勝手にやるのが自然なんだろうけど何故かそれが気に食わない勢がいるから
43無念Nameとしあき26/02/26(木)03:28:41No.1390078204そうだねx6
>NHKアニメと大河ドラマと朝の連続テレビ小説の配信がTVerにて登場予定
>4月運用スタートします
要らない
44無念Nameとしあき26/02/26(木)03:29:51No.1390078250そうだねx1
また予算が足りなくなるね
もっと沢山貰わなきゃ
45無念Nameとしあき26/02/26(木)03:30:32No.1390078277そうだねx4
>>もう特別扱い辞めて民営化でいいだろ
>実は最初から民間企業なのよ
>NHKが国営企業だった事は一度もないんですよ
民間企業でもなければ国営企業でもない特殊法人という奇妙奇天烈なシロモノなんですよNHKは
46無念Nameとしあき26/02/26(木)03:41:21No.1390078601+
ラジオ深夜便はFMとのサイマル放送やめたのはほんと最悪
47無念Nameとしあき26/02/26(木)03:41:35No.1390078611そうだねx4
NHKを本当にどうにかしたいなら国会で予算を承認してる自民党に言うべきなのに 
なぜかそれだけは絶対しないよね
48無念Nameとしあき26/02/26(木)03:53:02No.1390078947+
>NHKを本当にどうにかしたいなら国会で予算を承認してる自民党に言うべきなのに 
>なぜかそれだけは絶対しないよね
「選挙やるから局長が人質になってること黙っとけよ。選挙終わっても解決するまでは報道禁止だからな」
「はい」
って命令に従ってくれる放送局だから守られている
49無念Nameとしあき26/02/26(木)03:57:30No.1390079085そうだねx5
登録がクソ面倒
さらに起動がクソ遅い
もっと動作軽くしないと災害時にバッテリ食うだろバカかよ
50無念Nameとしあき26/02/26(木)03:57:43No.1390079096そうだねx2
放送インフラを謳うならインフラに徹して経費削減してくれ
余計なサービスや番組は要らんわ
せめてサービス内容を選ばせろ
51無念Nameとしあき26/02/26(木)03:58:31No.1390079122そうだねx2
>NHKを本当にどうにかしたいなら例のジャニーズのパパに言うべきなのに 
>なぜかそれだけは絶対しないよね
52無念Nameとしあき26/02/26(木)04:37:33No.1390080115+
ひとつのコンテンツサプライヤーにすぎないから
53無念Nameとしあき26/02/26(木)04:50:05No.1390080443そうだねx10
    1772049005812.jpg-(60608 B)
60608 B
てか受信料の二重取りだろコラ
54無念Nameとしあき26/02/26(木)05:17:17No.1390081266そうだねx2
公共放送なのに公共性や公益性とかを理解してないから
55無念Nameとしあき26/02/26(木)05:19:00No.1390081314そうだねx2
糞みたいなドラマ作るのやめてニュース流せ
56無念Nameとしあき26/02/26(木)05:22:57No.1390081422そうだねx2
最低限月500円で済むレベルで回せよ
57無念Nameとしあき26/02/26(木)05:36:50No.1390081828+
一般人から不正にカネを吸い上げたいだけだからどうすれば便利に使えるかなど理解していない
58無念Nameとしあき26/02/26(木)05:37:59No.1390081863+
日本のエプスタイン本殿
59無念Nameとしあき26/02/26(木)05:39:13No.1390081908+
金ばかり要求する役立たず
60無念Nameとしあき26/02/26(木)05:46:36No.1390082124+
>>NHKアニメと大河ドラマと朝の連続テレビ小説の配信がTVerにて登場予定
>>4月運用スタートします
>要らない
じゃあアニメでいいか
61無念Nameとしあき26/02/26(木)05:47:55No.1390082175+
イランに支局長拉致られた虐殺をだんまりこいてるあたり
あいつら普段イキってる報道の自由とやらのために死ぬ気はないんだな
つまりNHKは殴ると弱い 
国民も気にせずNHKを殴りつける時代がすぐに来るかも
62無念Nameとしあき26/02/26(木)05:54:16No.1390082398+
なぜ失敗したかって知らん
63無念Nameとしあき26/02/26(木)05:57:01No.1390082501+
海外で拘束されたと聞いて
中国のスパイでもやってたのか?と最初に思った
64無念Nameとしあき26/02/26(木)05:58:14No.1390082554+
殴りじゃなくて撤去だよ
あくまで営利で社会に害を与えているのは向こう側だ
我々はあくまで専守防衛、そしてNHKは核で消去しても合法なくらい罪状を蓄積済みなだけ
65無念Nameとしあき26/02/26(木)05:59:39No.1390082610そうだねx3
結局のところ自分達が痛くもない国民の金で運営してるから
こいつ等は成長しないんだろうな
66無念Nameとしあき26/02/26(木)06:04:22No.1390082792+
警報のプッシュしか使っていないわ
もちろん登録なんてしていない
67無念Nameとしあき26/02/26(木)06:14:26No.1390083156そうだねx1
>こいつ等は成長しないんだろうな
腐るだけどな
68無念Nameとしあき26/02/26(木)06:19:16No.1390083324そうだねx2
存在が失敗なのに今更
69無念Nameとしあき26/02/26(木)06:59:18No.1390085466+
なんか起動時のレスポンスが死ぬほど悪い
うちのファイアスティックのせいかもしれんが
70無念Nameとしあき26/02/26(木)07:21:08No.1390087102+
携帯電話で地上波を見るのに金がかかる時点で終わってた
71無念Nameとしあき26/02/26(木)07:22:42No.1390087217+
民間4Kへの展開も失敗してるし
もう責任とって解体でいいと思う
72無念Nameとしあき26/02/26(木)07:24:25No.1390087340+
現在NHKの放送内容は朝ドラ大河の宣伝とスレ画への客引き行為がほとんどを占めています
73無念Nameとしあき26/02/26(木)07:26:50No.1390087516+
失敗?これから政権と組んで成功させんだよぉ
74無念Nameとしあき26/02/26(木)07:36:04No.1390088248そうだねx1
全てスクランブルにして課金者だけ見られるようしたNHKという理想のカタチなのになんで叩かれるの…
75無念Nameとしあき26/02/26(木)07:39:46No.1390088524そうだねx1
>全てスクランブルにして課金者だけ見られるようしたNHKという理想のカタチなのになんで叩かれるの…
なんで放送事業でやらないの…
76無念Nameとしあき26/02/26(木)07:41:49No.1390088687そうだねx1
いかにもIT音痴のお役人が作ったようなサイト
77無念Nameとしあき26/02/26(木)07:43:53No.1390088846そうだねx1
左翼のズレっぷりを見るとこの失敗も不思議じゃないね
78無念Nameとしあき26/02/26(木)07:45:46No.1390088980+
受信料払ってれば見れるじゃないの?追加課金いるの?
79無念Nameとしあき26/02/26(木)07:46:41No.1390089066+
つべからジョブチューン全部消したのマジくそ
80無念Nameとしあき26/02/26(木)07:47:22No.1390089123+
もしかしてこれも子会社運営だからNHK受信料払ってるかは関係無いですってやつなのか
81無念Nameとしあき26/02/26(木)07:49:17No.1390089274+
検索使いづらい
朝のテレビ体操やるのに使ってたのに当日や前の日の放送が出てこなくなった
82無念Nameとしあき26/02/26(木)07:50:28No.1390089382+
ああ
関連会社に金を流すスキームか
どうせ失敗しても痛く技も痒くもないもんな
83無念Nameとしあき26/02/26(木)07:53:07No.1390089620+
    1772059987725.jpg-(125039 B)
125039 B
>ニュースすら制限かかってるのよくわからん…
国民()にとって大事なニュースのときは制限解除するよ!どこの国の公共放送なんだよまじで
84無念Nameとしあき26/02/26(木)07:55:02No.1390089807+
どうやって金を取るかから出発したネットサービスは例外なくコケる
85無念Nameとしあき26/02/26(木)07:55:26No.1390089845+
ユーザー登録すると集金者が家に来そうなのでしない
86無念Nameとしあき26/02/26(木)07:56:48No.1390089973+
「使いにくい」これだけで選択肢には入らない
87無念Nameとしあき26/02/26(木)07:58:08No.1390090092+
ネット対応したという事実さえあればネットから徴収が出来るからな裁判対策だよ

- GazouBBS + futaba-